邮箱登陆
联系我们
首页
关于华骐
公司简介
环境4S专业服务商
管家式服务
研发创新
匠心之路
旗下公司
企业文化
发展愿景
典型案例
市政供排水
工业园区废水
村镇污水
流域治理
医疗废水
地下污水处理厂
自来水厂
核心技术
生物滤池(BAF)
深床反硝化滤池Debed
磁加载混凝沉淀池MagcoH
微纳米气浮反应器Sup-SEP
工业园区废水系统解决方案
泥膜耦合A³O工艺
完美(中国)中心
“魔方智水”系列完美(中国)
“迈巴”系列完美(中国)
生物滤池全系统全生命周期完美(中国)
污水处理设备
臭/废气收集处理系统
管家式服务
线上分享
高品质污水厂系统解决方案
新闻资讯
公司新闻
公告通知
行业信息
投资者关系
公司公告
股票信息
投资者问答
投资者联系方式
人才招聘
人才战略
在线招聘
HUAQI TECH
为客户创造价值
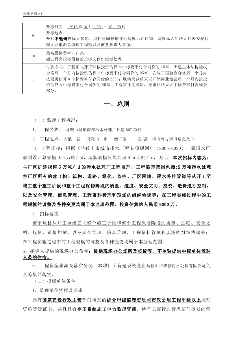
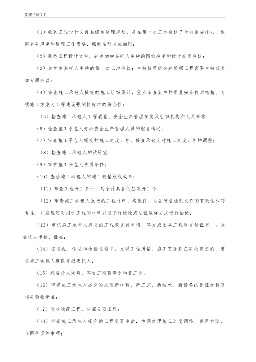
马鞍山城镇南部污水处理厂扩建BOT项目工程监理招标文件
发布者:华骐环保 发布时间:2018-06-22
06/22
2018
乐动平台
|
爱游戏-中国一站式体育服务平台
|
时搏网页版登录入口
|
开元官网首页登录入口
|
乐动网站
|
易游网页版
|
AK网页版
|
完美手机入口官网下载
|
开云电子·(中国)官方网站
|